Instance Verification Kit (IVK)
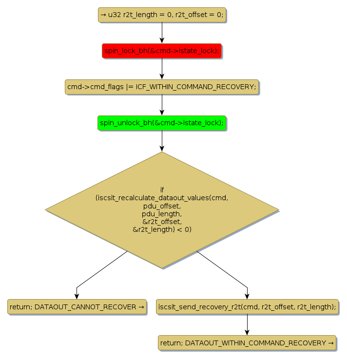
spin lock @ [19609+32+/linux-3.19-rc1/drivers/target/iscsi/iscsi_target_erl1.c]
Instance Signature: istate_lock
|
The Matching Pair Graph:
|
|
Function Name
|
Control Flow Graph (CFG)
|
Events Flow Graph (EFG)
|
Source Correspondence
|
|
iscsit_recover_dataout_sequence
|
|
|
[19477+31+/linux-3.19-rc1/drivers/target/iscsi/iscsi_target_erl1.c]
|